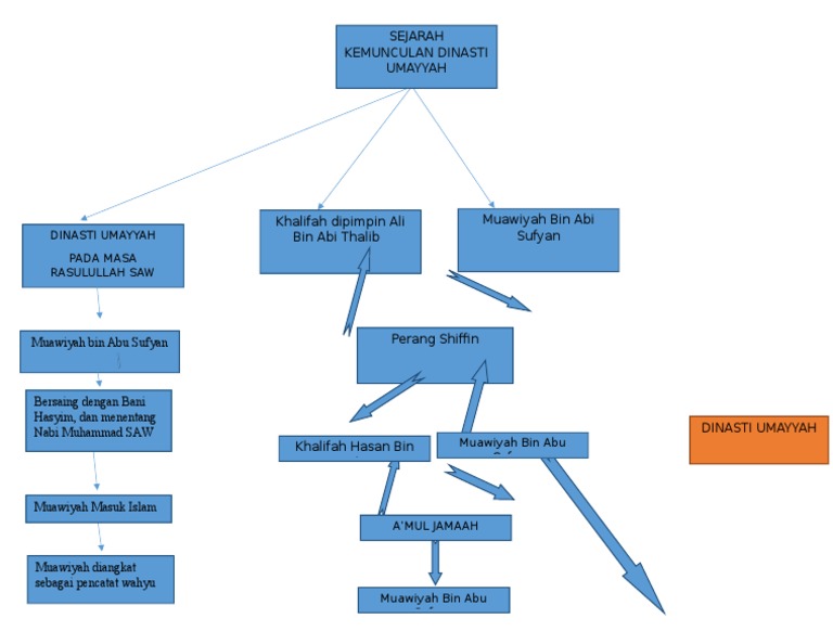
Peta Konsep Muawiyah Bin Abi Sufyan





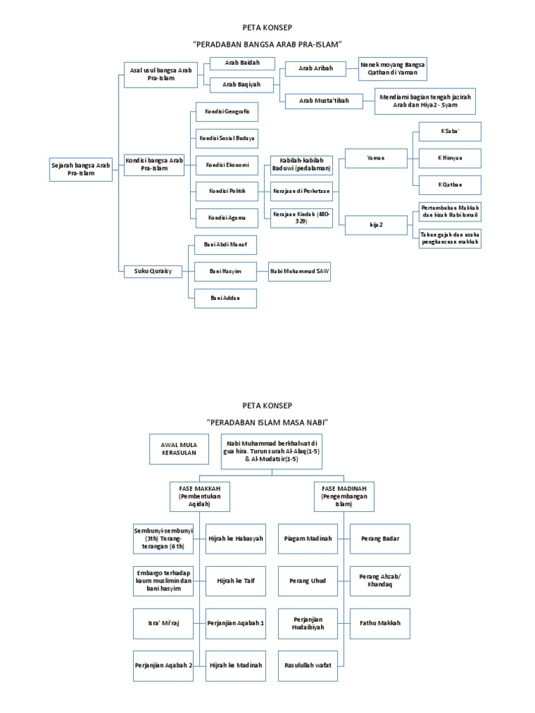
Peta Konsep

Peta Konsep

Peta Konsep

Peta Konsep

Bani Umayah Dan Khalifah Muawiyah Ppt Download

Bani Umayah Dan Khalifah Muawiyah Ppt Download

Peta Konsep

Peta Konsep

Peta Perkembangan Pemikiran Islam Ppt Download

Peta Perkembangan Pemikiran Islam Ppt Download

Bani Umayah Dan Khalifah Muawiyah Ppt Download

Bani Umayah Dan Khalifah Muawiyah Ppt Download

Bani Umayah Dan Khalifah Muawiyah Ppt Download

Pada masa pemerintahan khlifah usman bin affan muawiyah bin abu.

Peta konsep muawiyah bin abi sufyan. Mengirimkan seorang gubernur baru justru gubernur baru itu disandera. Latar belakang masalah sejarah islam merupakan salah satu bidang study yang menarik baik kalangan islam maupun non islam hal ini dikarenakan banyak nya manfaat yang dapat di peroleh dari penelitian tersebut bagi peneliti barat non islam mempelajari. Muawiyah bin abu sufyan bahasa arab. Muhammad lukman safarwadi mahasiswa universitas muhammadiyah surakarta nergara arab pada masa sekarang sistem pemerintahannya berbentuk kerajaaan.

Prestasi khalifah muawiyah bin abi sufyan khalifah muawiyah bin abi sufyan terkenal dalam sejarah perkembangan bani umaiyahi karena keberanian beliau pada saat memproklamirkan bani umaiyah i tahun 40h pada saat ali bin abithalib masih memerintah khulafaurrasyidin sebagai khalifah yang terakhir meskipun muawiyah memproklamirkan bani umaiyah dengan cara yang tidak sesuai dengan nilai nilaiagama. Pembunuhan adalah cara biasa asal maksud dan tujuannya tercapai abu sufyan ini baru memeluk islam dan tunduk kepada nabi muhammad saat fathu makkah. Muawiyah bin abi sufyan adalah khalifah yang dikenal buruk oleh sejarah mengapa demikian ini alasannya. Muawiyah bin abi sufyan dalam membengun daulah bani umayyah mengunakan politik tipu daya meskipun pekerjaan itu bertentangan dengan ajaran islam.

Muawiyah juga mengatakan bahwa dirinya diangkat oleh khalifah umar bin khattab r a. Abu sufyan dari latar kehidupan beliau di zaman nabi kemudian ketika beliau menjawat jawatan sebagai gabernor kemudian sebagai khalifah dalam sistem beraja pertama dalam dunia islam sehinggalah ke zaman zaman awal pemerintahan bani umayyah di era pemerintahan putera beliau yazid. معاوية بن أبي سفيان adalah khalifah pertama dari bani umayyah setelah perjanjian damai dengan imam hasan as muawiyah berkuasa hingga tahun 61 h 680 di damaskus kurang lebih selama 20 tahun muawiyah termasuk golongan thulaqa dia masuk islam pada masa penaklukan mekah muawiyah turut andil dalam penaklukan wilayah syam di zaman abu bakar. Politik sebelum berdirinya dinasti umayyah berbicara tentang sejarah berdirinya dinasti umayyah tentunya kita harus melihat kembali peta politik pada masa khalifah ustman bin affan dan ali bin abi thalib.

Bukan karena khalifah usman r a. Karena alasan itulah muawiyah tidak mau dicopot oleh khalifah ali bin abi thalib r a. Hal ini menyangkut posisi pendiri dinasti umayyah itu sendiri yaitu muawiyah bin abu sufyan bin harb. Bahkan ketika ali bin abi thalib r a.

Muawiyah memeluk islam bersama ayahnya abu sufyan bin harb dan ibunya hindun binti utbah tatkala terjadi pembebasan kota makkah atau dikenal dengan peristiwa fathu makkah. 1 muawiyah bin abi sufyan 41 60 h 661 679 m pengalaman politik muawiyah bin abi sufyan telah memperkaya dirinya dengan kebijakan kebijakan dalam memerintah mualai dari menjadi salah seorang pemimpin pasukan di bawah komando panglima abu ubaidillah din jarrah yang berhasil merebut wilayah palestin suriah dan mesir dari. Ia tidak gentar melakukan kejahatan.

Proses Lahirnya Dan Fase Fase Pemerintahan Bani Umayyah

Proses Lahirnya Dan Fase Fase Pemerintahan Bani Umayyah

Ppt Bani Umayyah

Ppt Bani Umayyah

Peta Konsep

Peta Konsep

Http Yustikaka Blogspot Com 2013 03 Sejarah Berdirinya Dinasti Bani Umayah Html

Http Yustikaka Blogspot Com 2013 03 Sejarah Berdirinya Dinasti Bani Umayah Html

Ppt Bani Umayyah

Ppt Bani Umayyah

Peta Konsep Ski Dinasti Umayyah Pptx Khulafaur Rasyidin Berakhir Dinasti Umayyah Berdirinya Dinasti Umayyah Di Damaskus Kekuasaan Islam Pada Masa Course Hero

Peta Konsep Ski Dinasti Umayyah Pptx Khulafaur Rasyidin Berakhir Dinasti Umayyah Berdirinya Dinasti Umayyah Di Damaskus Kekuasaan Islam Pada Masa Course Hero

Ski Xi Ma Buku Siswa 2013 A Docx Document

Ski Xi Ma Buku Siswa 2013 A Docx Document

Muawiyah Ibn Abi Sufyan By Nuha Elzubeir

Muawiyah Ibn Abi Sufyan By Nuha Elzubeir

Marwan Bin Al Hakam Wikipedia Bahasa Indonesia Ensiklopedia Bebas

Marwan Bin Al Hakam Wikipedia Bahasa Indonesia Ensiklopedia Bebas

Mu Awiyah Bin Abu Sufyan Wikipedia Bahasa Indonesia Ensiklopedia Bebas

Mu Awiyah Bin Abu Sufyan Wikipedia Bahasa Indonesia Ensiklopedia Bebas

Semesta Bilingual Boarding School Ppt Download

Semesta Bilingual Boarding School Ppt Download

Ppt Ski Bani Umayyah

Ppt Ski Bani Umayyah

Bab 5 Perkembangan Islam Pada Masa Daulah Bani Umayyah Di Damaskus

Bab 5 Perkembangan Islam Pada Masa Daulah Bani Umayyah Di Damaskus

Telaah Materi Iii Anis Ma Rifah Proses Lahir Dan Fase Fase Pemerintahan Bani Umayyah

Telaah Materi Iii Anis Ma Rifah Proses Lahir Dan Fase Fase Pemerintahan Bani Umayyah

Source : pinterest.com